大众报业·齐鲁壹点2025-09-10 19:12:54
齐鲁晚报·齐鲁壹点 许昱洲
说起德州味道,想必很多人的记忆里,都少不了一碗热气腾腾的甜沫。金秋九月,运河之畔的德州城里,这份熟悉的味道将再次唤醒大家的味蕾。
9月12日,由山东省商务厅、德州市人民政府、大众报业集团(大众日报社)联合主办,山东数字文化集团、德州市商务局、德州天衢新区管理委员会、德州市大德德州菜文化研究院、德州市团餐行业协会共同承办的2025齐鲁美食节暨跟着齐鲁超赛品美食活动,将在德州市体育公园南广场盛大启幕。源自明代、传承六代的老德州甜沫,将作为德州本土传统小吃的代表隆重亮相,并带来连续3天免费品尝的惊喜福利,让到场市民在热粥暖香中读懂德州的烟火传承。

据了解,老德州甜沫,历史可追溯至明代光禄寺所创的“茶汤”,后经德王府改良,加入姜与胡椒,演化出了香辣的小米粥,并称之为甜沫。后经田氏家族传承改良,传遍大街小巷,至今传承六代,深受百姓好评。
值得一提的是,“甜沫”看似简单,但制作工艺十分讲究,需精选优质小米泡发、手工磨浆,花生黄豆提前预制成熟,豆泡、葱花提前炸炒制熟,熬煮时按顺序依次下料,成品醇香细腻、暖胃生津,富含碳水化合物、膳食纤维与蛋白质,尤其适合入秋时节食用,具有除湿驱寒、开胃健脾的功效。

为让更多食客体验这一传统风味,本次美食节期间,老德州甜沫将邀全民共享:9月12日至14日连续三天,每位到场市民均可免费领取一份由德州福临居餐饮管理有限公司现场熬制的老德州甜沫,感受这一碗热腾腾、香喷喷的地道滋味。

此外,鲁菜智能体将在齐鲁美食节现场同步上线,届时,市民与游客只需通过自然语言问答,即可解锁甜沫背后的文化故事,以全新方式诠释鲁菜的传承与创新。
本次美食节还巧妙地将“体育+美食”联动,与“跟着齐鲁超赛品美食”系列活动深度绑定,以特色消费场景,为美食爱好者带来鲁超“美食地图”和专项优惠,打造沉浸式美食文化体验。
这个金秋,不妨来德州体育公园南广场,在醇香的老德州甜沫中,开启一场充满烟火气的舌尖之旅!
文|张向阳 长安三万里,最忆是山东!要说大唐的诗与远方,诗仙李白无疑是巅峰上的顶流,他用浪漫与豪放“灌醉”整个盛唐。李白61年人生的大部分时间是在黄河流域度过的,其中23年又是在山东度...
齐鲁晚报·齐鲁壹点 刘庆义10月16日,备受瞩目的传祺向往M8车系全新力作——向往M8宗师,在2025中国国际新能源和智能网联汽车展览会上重磅发布。新车上市指导价26.99万元起,综合...
10月16日消息,由广汽集团与华为联合打造的高端智能新能源汽车品牌“启境”宣布旗下首款车型已完成设计定型,标志着这一新兴品牌在产品研发阶段取得了关键进展。广汽集团高层冯兴亚对这款新车给...
齐鲁晚报·齐鲁壹点记者 张晓鹏10月26日晚,中超联赛第28轮迎来保级关键战,青岛海牛队客场挑战北京国安队。在赛前深陷“副班长”位置的绝境下,海牛将士凭借顽强斗志完成逆转,萨里奇上演帽...
齐鲁晚报·齐鲁壹点 通讯员 周萍 宋景州马拉松赛后的肌肉酸痛常让人困扰?别慌!临沂市中医医院疼痛科专家备好“赛后恢复中医锦囊”从肌肉放松到气血调理,全是实用方法。帮你快速缓解酸痛找回状...
齐鲁晚报·齐鲁壹点 张夫稳 赵云龙10月22日—23日,2025年度济宁市银行业保险业球类运动会在济宁体育中心综合馆精彩上演。本次行业体育盛会规模大、覆盖广、项目多,围绕乒乓球、羽毛球...
近日,宾利盛宴暨第74届中国环球小姐启动仪式在上海圆满落幕,赵娜晋升为第73届中国环球小姐冠军,她将代表中国赛区出征11月在泰国举办的第74届环球小姐全球总决赛。赵娜,身高178,硕士...
齐鲁晚报·齐鲁壹点 钟建军10月25日,烟台莱阳香岛湾星光熠熠,历时半年的“未来电影计划·香岛湾全国大学生短片季”迎来收官盛典,优秀短片荣誉颁授活动举行。来自全国高校的青年影人代表、影...
齐鲁晚报·齐鲁壹点 王保珠 通讯员 王朋 李胜岁岁重阳,今又重阳。细雨淅沥滋润着古城街巷,却丝毫未减现场的热闹与温情——文亭街道“情暖重阳,爱在古城——敬老千叟宴”活动如期启幕,千余位...
霜华映秋光,书韵满庭芳。为持续深化“枣·悦读”校园读书活动,推动“书香校园”建设走深走实,近日,枣庄市市中区光明路小学近期开展“童话筑梦 故事传情”童话剧场展演活动。让童话从书页走向舞...
大众报业·齐鲁壹点记者 王红 实习生 任恩泽10月25日,以乐享消费 “焕”新出行为主题的购在中国·2025“千县万镇”新能源汽车消费季(山东站)暨山东新能源汽车下乡活动烟台龙口站在保...
大众报业·齐鲁壹点记者 王红 实习生 任恩泽10月25日,购在中国·2025“千县万镇”新能源汽车消费季(山东站)暨山东新能源汽车下乡活动济宁兖州站在九州法治广场盛大开幕。活动以乐享消...
齐鲁晚报·齐鲁壹点 秦雪丽10月15日,从烟台图书馆获悉,即日起至10月19日,“典籍里的烟台”烟台馆藏特色地方文献巡展莱阳站开展,地点为莱阳市图书馆一楼展演大厅。本次展览举办单位为烟...
通讯员 任兆潘重九踏秋,孝亲敬老,关注老年眼健康。眼睛作为心灵的窗户,随着年龄增长,极易受到各类眼病侵袭,尤其是疑难眼底病变,严重威胁着老年人的视力与生活质量。菏泽华厦眼科医院眼底病科...
齐鲁晚报·齐鲁壹点 孙淑玉10月24日,烟台市卫生健康委召开烟台市“传播健康知识享受健康生活”“鲁医健康说”系列健康知识新闻发布会。会上,针对脑梗死的快速识别、黄金治疗时间窗以及急救措...
近日,滕州市中心人民医院消化内科一病区成功开展内镜下肠道菌群移植技术,为一名难治性艰难梭菌感染患者进行了粪菌移植。患者,男,89岁,因“腹痛、腹泻、发热”收入院,艰难梭菌谷氨酸脱氢酶抗...
齐鲁晚报·齐鲁壹点 孙淑玉10月24日,烟台市卫生健康委召开烟台市“传播健康知识 享受健康生活”“鲁医健康说”系列健康知识新闻发布会。会上,针对胃肠疾病的防治问题,烟台市烟台山医院消化...
为点燃学生阅读热情,涵养文学素养,近日,莒县浮来山街道中心小学特邀知名儿童文学作家慈琪走进校园,举办了一场精彩纷呈的小读者见面会,为孩子们带来了一场沉浸式的文学盛宴。活动现场,慈琪作家...
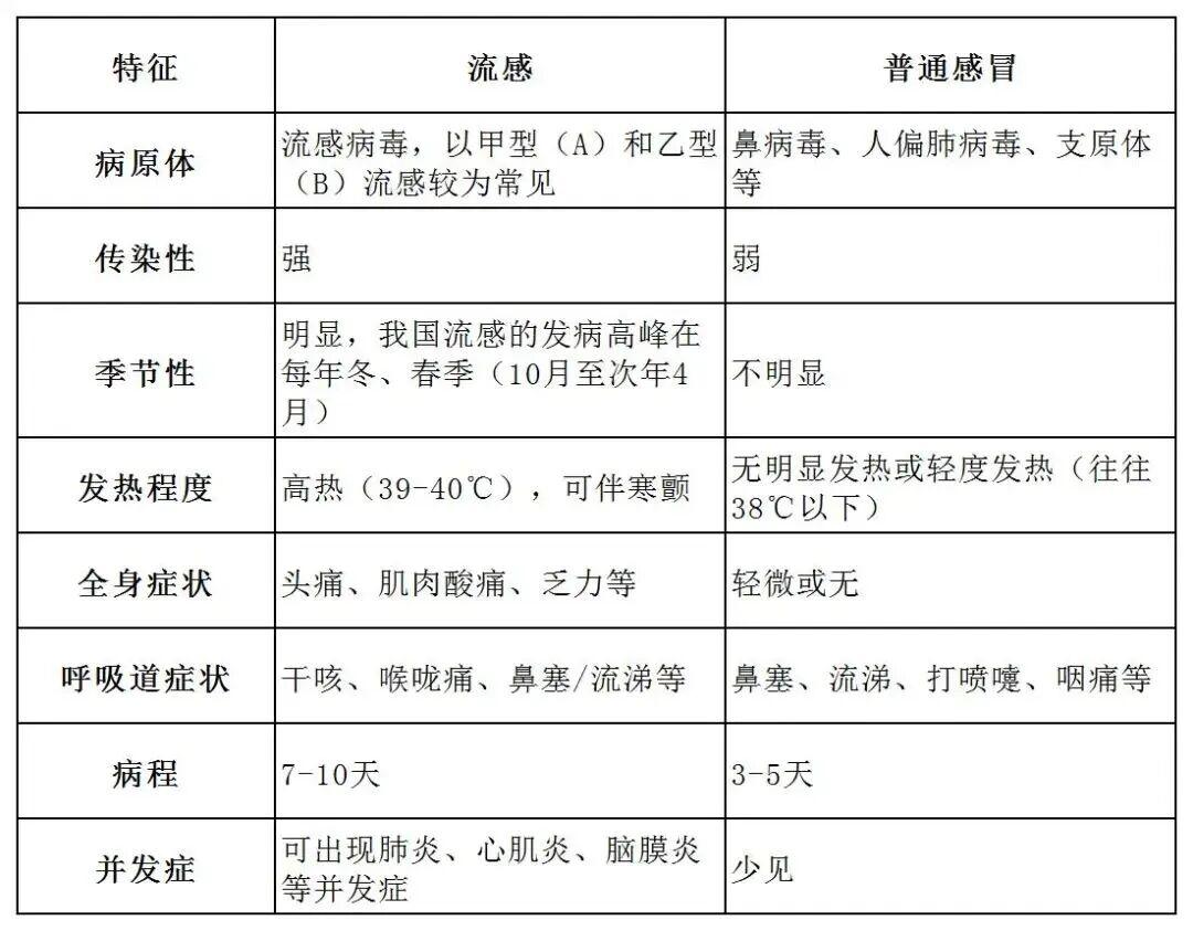
中国疾控中心日前发布的流感监测周报显示,目前我国南方省份流感活动上升。专家预测,受多方面因素影响,今年我国的流感流行季可能提前到来,流行毒株也与去年不同。今年流感有何特点?主要流行的毒...
齐鲁晚报·齐鲁壹点 孙淑玉10月24日,烟台市卫生健康委召开烟台市“传播健康知识 享受健康生活”“鲁医健康说”系列健康知识新闻发布会。针对市民秋季养肺关注的热点问题,烟台市中医医院肺...
学术支持:山东省美术家协会主办单位:临沂市文学艺术界联合会临沂市美术家协会协办单位:临沂大学美术学院大众报业集团临沂新闻大厦北京龙族环球投资顾问有限公司北京玖玖文投艺术品有限公司北京海...
齐鲁晚报·齐鲁壹点 冯子涵中国新星杨瀚森刚在NBA常规赛亮相,他的主教练比卢普斯就出了问题。北京时间10月23日晚,据美媒报道,开拓者主帅比卢普斯因涉嫌非法赌博,于当地时间周四凌晨被联...
日前,第十五届全国运动会山东省代表团成立大会在济南举行,德州市运动员郭淋淋(赛艇)、张井民(武术散打)、蒋灿(武术散打)、王吉轩(乒乓球)四名运动员将代表山东参加第十五届全运会。第十五...
齐鲁晚报·齐鲁壹点 王芳近日,来自俄罗斯、尼泊尔等国家的国际友人到访山东省无棣县,参观了闻名遐迩的无棣古城及其中的李之仪文化馆,进行了一场深度中国文化体验之旅。在古色古香的无棣古城中,...
10月25日—26日(周六—周日),农商银行·2025莒县海洋大集(美好生活节)暨促消费乐购季活动将在莒州博物馆广场盛大开启。活动现场设置多个展区,内容丰富多样,涵盖汽车、高品质住宅、...
自9月20日蔚来全新ES8正式上市以来,其卓越设计与科技实力便备受关注,热度持续攀升。全新ES8从中大型SUV升格为大型SUV,实现了空间与体验双重跃升。作为蔚来12项全栈技术布局的最...
齐鲁晚报·齐鲁壹点 胡允鹏10月23日,NBA常规赛火热进行中。开拓者坐镇主场开始2025—26赛季,揭幕战他们迎来森林狼的挑战。本场比赛,淄博籍球员杨瀚森迎来NBA常规赛首秀,成为第...
齐鲁晚报·齐鲁壹点 冯子涵杜兰特做出暂停手势险些吃技术犯规。视频截图2025-2026赛季NBA常规赛刚刚拉开大幕,就有有趣的场面出现。北京时间10月22日,火箭对阵雷霆的赛季揭幕战战...
10月23日,2025中美国际男篮邀请赛济南长清站新闻发布会在济南市长清区教育和体育局隆重举行,长清区教体局、赛事承办方代表、山东U22全运男篮球队代表参加了发布会。一、赛事赋能发展,...
黄金十月秋意浓,购车好价正当时。10月25日-26日,以乐享消费 “焕”新出行为主题的购在中国·2025“千县万镇”新能源汽车消费季(山东站)暨山东新能源汽车下乡活动烟台龙口站将在保利...
漫步青岛老城区,脚步踩过青石板路,好像触碰到时光的褶皱。街区内随处可见西风东渐与本土文化融合的影子,藏着老青岛生活的烟火气。 ...
2025“德达瑧月兰庭杯”德州市足球甲级联赛已于10月18日开赛,为确保赛事在天气转冷的条件下顺利、安全进行,并保障运动员竞技状态与赛事观赏性,经德甲联赛组委会研究决定,对原定赛程进行...
齐鲁晚报·齐鲁壹点 冯子涵北京时间10月22日,2025-2026赛季NBA正式拉开战幕。其中一场揭幕战中,火箭历经双加时,以124:125不敌卫冕冠军雷霆,遭遇开门黑。这个夜晚,对火...
齐鲁晚报·齐鲁壹点记者 尚青龙近日,德国知名汽车杂志《AutoBild》发布了最新的冬季轮胎性能测试结果,双星旗下的锦湖轮胎Wintercraft WP52+在测试中,以卓越的行驶性能...
学术支持:山东省美术家协会主办单位:临沂市文学艺术界联合会临沂市美术家协会协办单位:临沂大学美术学院大众报业集团临沂新闻大厦北京龙族环球投资顾问有限公司 北京玖玖文投艺术品有限公司北京...
齐鲁晚报·齐鲁壹点 冯子涵鲍威尔在山东男篮能否重新证明自己?新华社发10月22日上午,山东高速男篮官方宣布:经友好协商,美籍球员迈尔斯·鲍威尔加入俱乐部,他将于当晚抵达济南与队伍会合。...
10月22日,经济日报推出整版报道《山东枣庄:新能源电池产业构筑“多能互补”新图景》,从动能转变、全域联动、多能互补等方面介绍枣庄市新能源电池产业发展成效。清晨的阳光为停产的煤矿井架镀...
这是池沙鸿于2018年所绘的一组观音与善财童子题材的扇面作品,共有30幅。其中,这幅《卧莲观音童子嬉水》,在气质上和其他作品明显不同。一般而言,观音大士浮于纸上,总要渲染其端庄,宁静,...
齐鲁晚报·齐鲁壹点 陈乃彰 通讯员 张懿文 房珊廷在刚刚落幕的环翠区第十一届中小学生“时代之声”器乐大赛中,威海市望海园中学交响乐团以一曲恢弘壮阔、充满朝气的 《千禧年》 ,征服了全场...
齐鲁晚报·齐鲁壹点 王国青有一种红,叫做中国红;有一种热爱,叫做“我和国旗合个影”。国庆期间,济南战役纪念馆设置的“我在济南英雄山和国旗合个影”打卡点,成了最动人的风景。无数学生与市民...
文|刘永加秋风乍起,天气渐渐转凉,人们会添加衣物,讲究的此前可能会在衣箱或衣柜里放上樟脑丸,也是为了防虫,所以拿出的衣服带着淡淡的香气。其实,你的衣服再香也香不过一千年前白居易的香衣。...
齐鲁晚报·齐鲁壹点 怀晓10月22日凌晨,欧冠联赛阶段第3轮结束的两场对决中,阿森纳凭借下半场13分钟内连进4球的进攻狂潮,主场4:0掀翻马竞;巴黎客场7:2狂胜勒沃库森,全场比赛共产...
胃里长“石头”?这听起来似乎匪夷所思,但它确实存在,医学上称之为“胃结石”或是“胃石症”。胃结石虽是良性疾病,但会对消化道功能造成严重影响。今天,就让宁阳县第一人民医院内镜中心主任张春...
为丰富农村老年人精神文化生活,传承中华优秀戏曲艺术,长沟镇分散供养项目组近日走进回林村,开展“银龄戏韵·悦养天年”戏曲共赏活动。十余位老人欢聚一堂,聊戏、唱戏、听戏、赏戏,在熟悉的旋律...
水浒人物,36天罡的地位高于72地煞,而画水浒人物的画家,也多把创造的精力和巧思,用于前者。不过孙敬会先生画梁山108好汉,对于每个人物的塑造都没有敷衍,在他的笔下,不管天罡还是地煞,...
齐鲁晚报·齐鲁壹点 张晓光 通讯员 崔海君10月18日,第十届“全国优秀小戏小品展演”在江苏无锡市人民大会堂举行,淄博五音戏《梦狼》作为展演剧目之一登台亮相,向全国观众展示了齐鲁文化的...
10月16日,滨州市首届“金融杯”金融系统男子篮球联赛在火热氛围中圆满收官。省联社滨州审计中心组织全市农商银行组建的篮球代表队,在全市金融系统29支劲旅的激烈角逐中,以全胜战绩强势登顶...
齐鲁晚报·齐鲁壹点 冯子涵面对森林狼,杨瀚森表现会如何?新华社发2025-2026赛季NBA常规赛拉开大幕。正在开拓者效力的中国小将杨瀚森,也将大概率在北京时间10月23日10:00迎...
10月16日,滨州市首届“金融杯”男子篮球赛圆满落下帷幕。中国农业银行滨州分行代表队凭借敢打敢拼的进取精神与团结奋进的良好风貌,在众多参赛队伍中脱颖而出,一路过关斩将跻身决赛,最终勇夺...